Workflows
Oct 17, 2017
One of the most powerful concept of fast-growing startups is having an organic growth loops. This means three thing: high product usage (i.e. making people addicted to the product), excellent activation tactics (that is, making sure new users understand the product's value) and finally a high referral rate (it can be word-of-mouth but also paid incentive, just like the give 10 / get 10 popularised by Uber).
One question that arises when a product gets traction is how to maximise the power of this growth loop? It essentially comes down to one word: workflows. Workflows are what make your customer relationships easy and automated.
Workflows can be seen as scenarios for your users. They matter because it’s a whole different way to design your product: rather than taking a functionality-based approach (in which you design each function of your product according to their purpose), a workflow-based approach starts with the user.
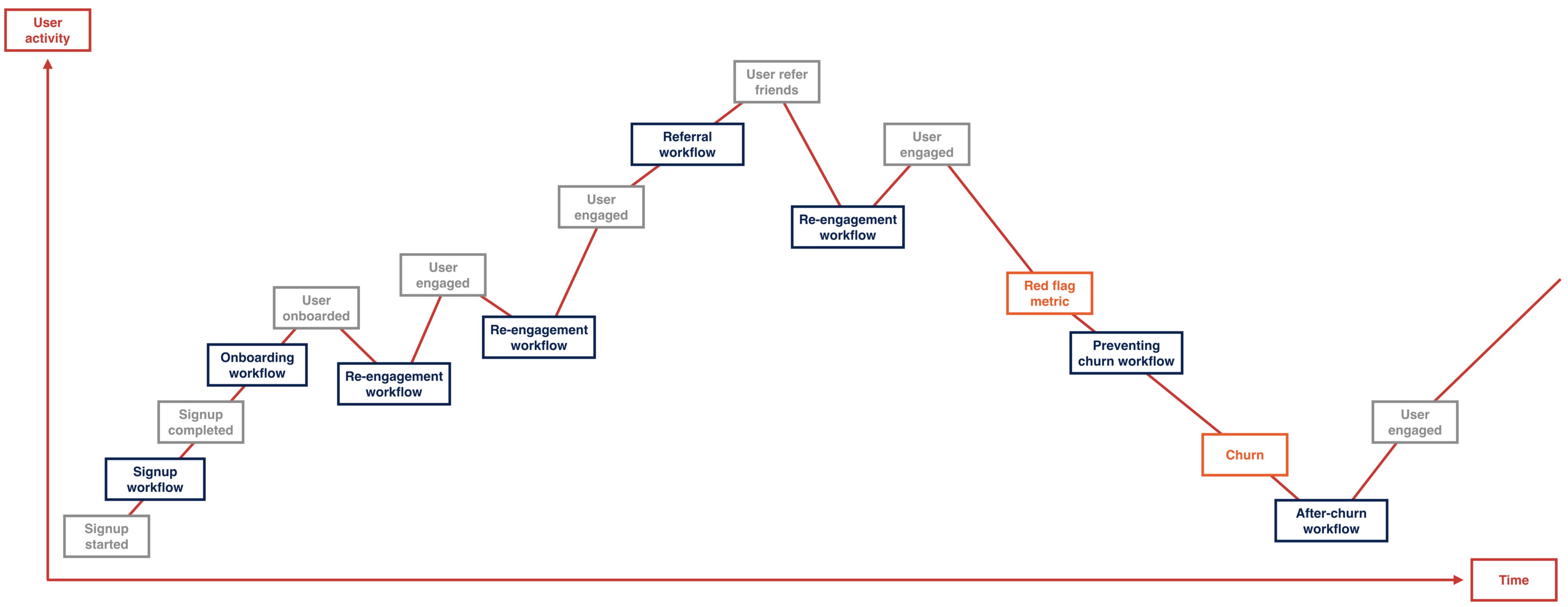
Therefore, you can see your product not as just a collection of functions but as a journey. Like any good adventure, this journey is divided into acts and scenes. Each act is a workflow and each scene is an action.
Workflows usually take the form of decision trees: if this, then that, or else… each decision can help you figure out something about your user. For instance, if user X didn’t complete the email field, then remind them to do so. If they didn’t open, then try another time, or else continue with the signup process, etc. This tree can serve its role but also help you define what time works best or what tone works best.
There are actually two big areas where workflows can make a difference: during the onboarding and after.
Onboarding workflows
Onboarding is probably the single most important moment in your user’s life. It’s when you convert them from being idle into being an addicted user. Hence here are a few things you might want to check:
Start by having a point of contact. Your first obsession should be your ability to reconnect with your user. Either through mail, telephone, wechat, Messenger, whatever, but have a means of contact. Regardless of the complexity of the dataset you need, you can provide a very straightforward signup with Facebook Connect or email + password, and get all the rest of the info you need after.
Once you have the point of contact, the first workflow to design is a reminder to those who don’t complete the signup. You can use different tactics here but what generally matters is time of sign up, time at which the messages are sent and the tone of the message. It goes without saying but rules are a) don’t be boring b) don’t send at night or during rush hour (you can at least infer that from the location of the user when they sign up) and c) offer something in exchange (don’t just ask for a complete signup, ask for a complete signup in order to do X).
The second big workflow is once the signup is complete. Most people would tend to leave the user there but really, you shouldn’t. This is the most crucial step: the user has signed up but hasn’t really experienced your product yet. DO NOT leave them there! Make sure they fully experience the product until they’ve felt your value proposition. Until the user has had their “eureka moment”, the activation isn’t complete!
Retention and referral workflows
So, once the user is signed up and activated, what’s next? Obviously, you shouldn’t leave them in the wild! It’s time to make them use and share the product. Here are the main workflows to build:
-
Usage boost: Basically, this one consists of re-engaging a user. An interesting framework to build it is Nir Eyal’s Hooked model. In a nutshell, it consists of a 4-step user cycle: a) a trigger that makes them come back, b) an action that leads to c) a reward (what they gets for this action) and d) an involvement that will eventually lead to another trigger, etc.
Obviously, the important part here is the trigger. It can originate from the user’s mind but more often than not it comes from you. Hence, you will need a workflow to trigger the user action, usually through a notification (email, text message, Facebook retargeting ad, etc.).
-
Referral incentive: Having a user use the product is great, having them refer other people is even better. Hence, once the user shows strong signs of loving the product (they use it more than average, express satisfaction, re-purchase, etc.), it’s time for the referral workflow.
Your goal will be to direct them to share to their friends that are likely to subscribe. There are three ways of doing this: a) if you have a super-strong user love, you can count on word-of-mouth (just make sure you ask for it!), b) if you can give away a free product (like an e-book) or access to a cool feature, trade that in exchange for one or more referred users or c) if you can afford it, you can imagine a give X / get X system à la Uber.
-
Churn prevention: At some point, users may grow more and more distant and use your product way less than they used it before. If that’s the case, do not wait for them to churn. Prevent that by identifying red flag metrics — i.e. metrics that will for sure lead to a user churning.
For instance, this could be a user that doesn’t login for a month. If you detect that, it’s super important to send a re-engagement workflow tailored to the user’s need: try to get them to do one or two actions that can lead to a quick gain for them, for instance. And if that doesn’t work, there’ll still be time to ask them for a call or at least personalized feedback via e-mail.
-
After-churn re-engagement: even though you had a complete churn prevention workflow, some users will churn anyway. But never give up! There’s still time to re-engage your user and make them come back.
You have two main solutions: making them feel guilty or offering them an offer they can’t refuse. The first one is rather tricky (it can feel a bit desperate), but if it works it’s super-engaging. On the other hand, the second one is fairly easy to implement but has a lower engagement rate — people might just take the offer and never come back.
Sub-workflows, a technical solution and a recap
These examples are just a few main ones. All products have their specific workflows (obviously) and, what’s more, workflows can be made out of sub-workflows. At any rate you should have a clear overview of what you’re sending and when. It can take the form of a timeline, like this one for instance:
